Hiv Overcomes Crispr Gene Editing Attack. At least half a dozen papers over the past three years have explored using the popular CRISPRCas9 gene editing technique to combat HIV but the latest finding described in a study published on 7 April in Cell. In the new case Deng and his colleagues used CRISPR to edit the CCR5 gene on stem cells to recreate the naturally occurring protection against HIV. And the very act of editing involving snipping at the viruss genome may introduce mutations that help. HIV can defeat efforts to cripple it with CRISPR gene-editing technology researchers say.
Unfortunately a new study published in the journal Cell Reports reveals that HIV is able to quickly adapt to this type of gene-editing attack by mutating allowing it to evade destruction. By Molly Walker Associate Editor MedPage Today September 11 2019 CRISPR the gene-editing technique went 1-for-2 in a real world tryout showing safety and successful engraftment of. At least half a dozen papers. Half a dozen papers since 2013 have reported varying degrees of success using CRISPR to block HIV infection in animals or in cells growing in lab dishes but in some cases HIV overcomes CRISPR. HIV overcomes CRISPR gene-editing attack. Research suggests that CRISPR is an effective way to limit replication of multiple herpesviruses.
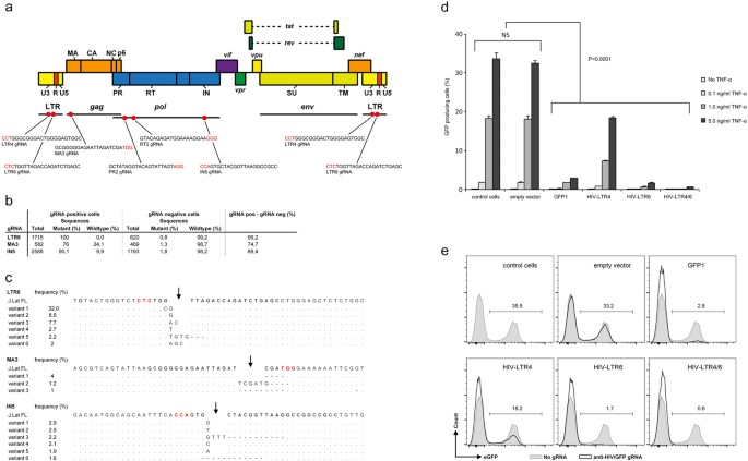
This study reported that.
Cas3 is more destructive than the better known Cas9. HIV overcomes CRISPER gene-editing attack Virus can quickly develop mutations that resist attack by DNA-shearing enzymes Thursday April 7 2016 HIV can defeat efforts to cripple it with CRISPR gene-editing technology researchers say. HIV overcomes CRISPR gene-editing attack. And the very act of editing involving snipping at the viruss genome may introduce mutations that help it to resist attack. This study reported that. Virus can quickly develop mutations that resist attack by DNA-shearing enzymes.